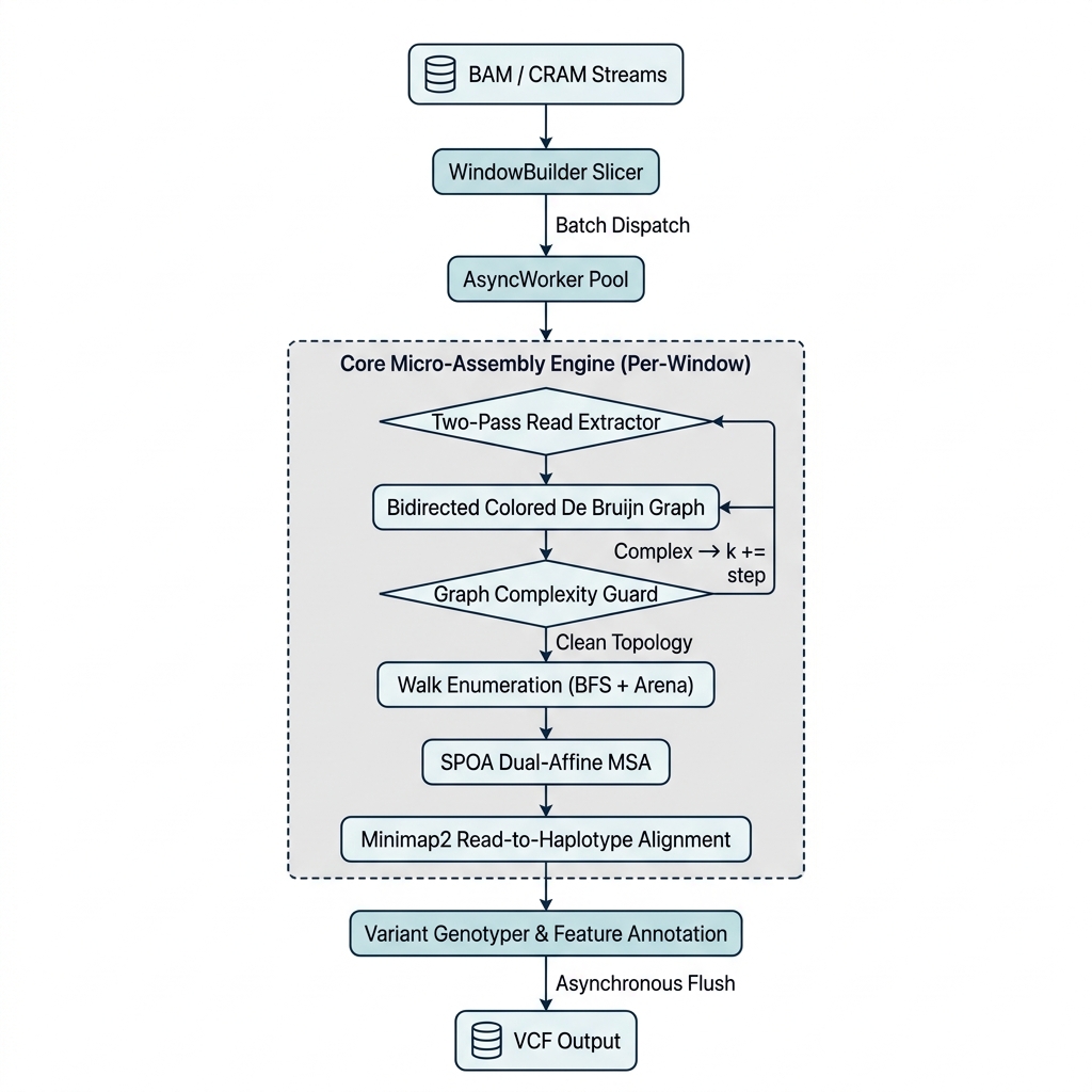
Lancet2 Pipeline Architecture¶
Lancet2 is a de novo micro-assembly variant caller. It slices the genome into ~1 kbp windows, locally re-assembles all reads in each window into a colored De Bruijn graph, and extracts variant haplotypes directly from the graph topology — bypassing the reference-bias limitations of pileup-based callers.
The core engine (lancet2 pipeline) dispatches windows to a lock-free thread pool via BlockingConcurrentQueue, processing all windows in parallel up to the user-specified thread limit.
The High-Level Engine Workflow¶

1. Sequence Ingestion & Downsampling¶
Lancet2 streams BAM/CRAM regions via htslib — including remote s3://, gs://, http(s)://, and ftp(s):// URIs — so local copies are never required. O(R) where R = number of overlapping reads in the window.
Read collection uses a two-pass strategy to minimize memory:
- Profile pass — iterates the region collecting only qname hashes and base counts without deep-copying sequence data. Computes a coverage-based downsampling threshold from
--max-sample-cov. - Extract pass — re-iterates, constructing full
Readobjects only for the downsampled subset. Mate-pair links are preserved: if one mate is kept, its partner is always kept.
If the BAM lacks MD tags, --no-active-region is automatically enabled, disabling the fast-skip heuristic that otherwise filters out windows with no evidence of variation.
- User tuning:
--max-sample-cov(default: 1000×) controls the maximum per-sample coverage retained per window. - Read more: Native Cloud Streaming
2. Colored Bidirected De Bruijn Graph¶
Within each window, reads are shredded into k-mers to build a colored bidirected De Bruijn graph. Each node stores a canonical k-mer with two traversal signs (+/-) following the BCALM2 bidirected model. Nodes are tagged by sample role (Control, Case, Reference) for pruning and somatic classification. Each node also tracks per-sample read support independently, so coverage thresholds and ML features operate at individual-sample resolution regardless of the number of input samples.
Graph construction iterates from the minimum k-mer size (-k, default 13) to the maximum (-K, default 127) in steps of --kmer-step (default 6), retrying at larger k when the complexity guard (§3) identifies a tangled repeat structure or a cycle is detected. O(R × L / k) per k-value, where R = number of reads in the window and L = mean read length.
K-mer Retry Cascade¶
If a cycle is detected after pruning, or the complexity guard triggers, the entire graph is cleared and rebuilt from scratch at the next k-mer tier. Larger k values collapse short repeat motifs that cause ambiguous graph topology at smaller k. The step size (--kmer-step) is configurable within the set {2, 4, 6, 8, 10} — smaller steps increase the chance of finding a clean k but cost more rebuild iterations.
Example cascade at defaults: k=13 → 19 → 25 → 31 → ... → 127. If no k produces a cycle-free, low-complexity graph, the window yields no assembled haplotypes.
Graph Pruning Pipeline¶
After successful graph construction at a given k, each connected component goes through a fixed 7-stage pruning sequence before walk enumeration:
| Stage | Operation | Purpose |
|---|---|---|
| 0 | Low-coverage removal | Remove nodes below --min-node-cov |
| 1 | Reference anchor finding | Identify source/sink nodes on the reference path |
| 2 | First compression | Merge linear unitig chains (degree-2 nodes) into single compound nodes |
| 3 | Second low-coverage removal | Re-prune after compression exposes new low-coverage nodes |
| 4 | Second compression | Re-merge after the second pruning pass |
| 5 | Short tip removal | Remove dead-end paths shorter than k |
| 6 | Short link removal | Remove edges between low-support paths |
After pruning, an O(V+E) three-color DFS detects cycles on the frozen graph. If a cycle persists, the k-mer retry cascade re-builds at the next tier.
- User tuning:
-k/-Kfor k-mer range;--kmer-stepfor step size;--min-node-covto prune noise (higher = faster runtime but lower subclonal sensitivity).
3. Complexity Guard¶
Before walk enumeration, an O(V+E) topology scan (V = nodes, E = edges in the component) computes two metrics:
- Cyclomatic Complexity (CC = E − V + 1): the number of independent cycles.
- Branch Points (BP): nodes with ≥2 edges in any sign direction.
If CC ≥ 50 AND BP ≥ 50, the component is classified as a tangled repeat region (typically STRs, VNTRs, or segmental duplications), and the engine skips to the next k-mer tier — a larger k collapses short repeats and simplifies the graph.
Thresholds were derived from whole-chromosome profiling (chr4, 233K windows): CC≥50 ∧ BP≥50 captures 146 slow windows averaging 5.8s vs. 414ms for normal windows — a ~14× slowdown that the guard eliminates.
Additional metrics (UnitigRatio, CoverageCv, MaxSingleDirDegree, TipToPathCovRatio) are computed simultaneously and compressed into the Graph Entanglement Index (GEI), a single continuous scalar emitted as an ML feature in the VCF.
- Read more: Graph Complexity
4. Walk Enumeration¶
After graph pruning, the frozen topology is flattened into a cache-friendly TraversalIndex — a Compressed Sparse Row (CSR)-like adjacency structure where state lookup and neighbor iteration are O(1) array operations instead of hash lookups.
A BFS walk enumerator repeatedly finds source→sink paths, each containing at least one previously un-traversed edge. Walks are built in a compact arena (16 bytes per node: edge ordinal + parent index + accumulated score), avoiding the exponential walk-vector copying of the original Lancet. Outgoing edges are sorted by descending read support so the most prevalent haplotype is discovered first.
Complexity: O(B^L) worst case per call, where B = max branching factor (outgoing edges per node) and L = path length (number of edges in the walk). Hard-bounded at 1M BFS visits by DEFAULT_GRAPH_TRAVERSAL_LIMIT.
The enumerator terminates when no walk with a new edge exists, yielding all distinct haplotype paths through the component.
5. MSA & Read-to-Haplotype Alignment¶
Assembled haplotype paths are aligned into a Multiple Sequence Alignment using SPOA (SIMD Partial Order Alignment) with convex dual-affine scoring. The two gap models intersect at ~20bp: Model 1 (O=-6, E=-2) penalizes short sequencer-noise gaps; Model 2 (O=-26, E=-1) allows cheap extension for large biological indels. Match is anchored at 0 (vs. typical +2) to keep SPOA in the faster int16 SIMD path — SPOA dispatches between int16 and int32 based on WorstCaseAlignmentScore(), and Match=0 keeps scores non-positive, staying above the int16 threshold (−32768). O(N × L²) where N = number of haplotypes and L = contig length.
Variants are extracted from the POA graph's column-aligned topology. Each raw variant records its coordinates on every haplotype for downstream genotyping.
Reads are then re-aligned to each assembled haplotype using minimap2 with custom parameters tuned for local-assembly genotyping:
| Parameter | Override | Rationale |
|---|---|---|
| Flag | MM_F_SR | Activates full-query extension boundaries |
end_bonus | 10,000 | Forces query-end backtrack; safe from signed int32 overflow (unlike INT_MAX) |
| Z-Drop | 100,000 | Prevents DP truncation across large somatic deletions |
| Bandwidth | 10,000 | Envelopes insertions up to ~2 kbp |
| Seed k/w | 11 / 5 | Maps highly mutated fragments |
max_gap | 200 | Caps query-side chaining gap to read length |
max_gap_ref | 5,000 | Allows chaining across full haplotype length (200–2000 bp) |
Since alignment is restricted to the local contig window, the inflated parameters have minimal runtime impact compared to whole-genome alignment. O(H × R × L) per window, where H = number of haplotypes, R = number of reads, and L = contig length.
- Read more: Alignment-Derived Annotations
6. Genotyping & Feature Annotation¶
Each read is assigned to its best-matching allele using a combined scoring function that integrates the global alignment score, PBQ-weighted local DP score within the variant region, and soft-clip penalties (see Alignment Annotations for details).
Genotype calling uses a Dirichlet-Multinomial (DM) count-based model that handles multi-allelic sites and absorbs correlated sequencing errors at ultra-high depth via an overdispersion parameter. This produces Phred-scaled likelihoods (PL) that plateau without depth-normalization hacks. Additionally, each ALT allele receives a Continuous Mixture Log-Odds (CMLOD) score that integrates exact per-read base qualities to discriminate true low-VAF variants from systematic noise. Genotype quality (GQ, capped at 99) is the second-lowest PL.
All FORMAT annotations are designed to be coverage-invariant — they measure effect sizes rather than statistical significance, so a model trained at 30× generalizes to 2000×:
| Feature | Type | Coverage Behavior |
|---|---|---|
| Cohen's D (RPCD, BQCD, MQCD) | Effect size | Bounded; identical value at any depth |
| Polar Coords (PRAD, PANG) | Geometric transform | PANG is a pure ratio; PRAD log-compressed to [0, ~3.5] |
| Strand Bias (SB) | Log odds ratio | Measures imbalance magnitude, not significance |
| NPBQ | Normalized PBQ | Raw PBQ / allele depth → converges to ~Q30 at any depth |
Sequence complexity (LongdustQ, Shannon Entropy) and graph topology (Graph Entanglement Index) annotations are always computed and emitted as INFO-level ML features (SEQ_CX, GRAPH_CX) in every VCF record.
- Read more: Variant Discovery & Genotyping, Sequence Complexity, Polar Coordinate Features, VCF Output Reference, Scoring Somatic Variants
7. Performance & Parallelism¶
The pipeline dispatches windows to a lock-free thread pool with zero-contention producer/consumer queues (moodycamel::BlockingConcurrentQueue). Each async worker thread owns its own VariantBuilder instance — there is no shared mutable state during per-window processing.
Window Batching¶
For WGS runs, pre-allocating all ~3M windows upfront would consume excessive memory. Instead, the pipeline feeds windows in batches of 65,536 from a streaming WindowBuilder that emits the next batch on demand. For targeted panels (< 131,072 windows), all windows are generated upfront to avoid batching overhead.
Sharded Variant Store¶
Completed variants from all worker threads are collected into a VariantStore with 256 independent buckets, each protected by its own absl::Mutex and aligned to 64-byte cache lines to prevent false sharing. Bucket assignment uses the variant's genomic position hash, distributing contention uniformly.
Ordered VCF Flushing¶
Despite out-of-order window completion, the VCF output is guaranteed to be genomically sorted. The pipeline maintains a done_windows bitmap and a flush cursor that advances only through contiguous runs of completed windows. A 100-window lag buffer (NUM_BUFFER_WINDOWS) separates the flush cursor from the head of the queue, ensuring the cursor never catches up to in-flight windows.
- User tuning:
-T/--num-threadscontrols the number of async worker threads (default: 2).
8. Windowing & Overlap¶
Lancet2 slices each input region (chromosome, BED interval, or --region spec) into fixed-size windows for independent micro-assembly. Three parameters control the slicing:
| Parameter | Default | Range | Effect |
|---|---|---|---|
--window-size (-w) | 1000 bp | 1000–2500 | Width of each assembly window |
--pct-overlap (-p) | 20% | 10–90 | Overlap between consecutive windows |
--padding (-P) | 500 bp | 0–1000 | Extension on both sides of each input region |
Step Size Calculation¶
The effective step between consecutive window starts is:
At defaults (1000 bp, 20% overlap), the step is 800 bp, creating 200 bp overlaps between adjacent windows.
Why Overlap Matters¶
Variants at window edges risk falling into a "blind spot" where the flanking context is insufficient for reliable assembly. Overlapping windows ensure every genomic position appears in at least two windows with different flanking contexts. The VariantStore deduplicates variant calls using a position-based hash (CHROM + POS + REF), so the same variant discovered by two overlapping windows is emitted only once.
Padding Purpose¶
Padding extends each BED region by N bases on both sides before windowing. This captures indel breakpoints that straddle region boundaries — a 50 bp deletion centered at a BED endpoint would be missed without sufficient padding. The default of 500 bp accommodates most structural variant breakpoints within Lancet2's detection range.
Trade-offs¶
- Larger windows → more RAM per thread but better context for large indels.
- Smaller overlap → faster (fewer total windows) but higher edge-effect miss rate.
-
Larger padding → more robust at region boundaries but more total work.
-
User tuning:
-w/-p/-P(see CLI Reference)
Multi-Sample & Germline Mode¶
Experimental — No ML model support
Multi-sample and germline-only modes are functional but experimental. No pre-trained ML models are currently provided for variant filtering in these modes. Variant calls will require custom downstream filtering.
Lancet2 supports two additional operating modes beyond standard tumor-normal somatic calling:
-
Multi-sample somatic: Pass multiple BAMs to
--normal,--tumor, and/or--sample. Each unique sample (identified by SM read group tag and role) is tracked independently in the graph. For somatic classification, samples are grouped by role: all control samples contribute to theCTRLaggregate, all case samples contribute to theCASEaggregate. The VCF header generates one column per unique sample. Genotyping is performed independently per sample. -
Germline-only: Omit the
--tumorflag entirely. The VCF output contains noSHARED/CTRL/CASEINFO tags. All variants are reported without somatic classification.
Additional samples can also be added using the -s,--sample flag alongside --normal/--tumor.
Case/Control terminology
Lancet2 uses case/control terminology to generalize beyond tumor-normal analysis (e.g., treated vs. untreated, responder vs. non-responder). The --normal and --tumor CLI flags remain permanent first-class entry points — tumor-normal somatic calling is the primary supported workflow.
Sample Identity and Ordering¶
Each sample receives a 0-based index assigned after sorting by (role, SM tag). This index determines:
- The sample's per-node read support counter in the graph
- The position of the sample's FORMAT column in VCF output
- The sample's identity bit for N-sample graph coloring
The same index is shared by all BAM/CRAM files with matching SM read group tags and roles — they are treated as one logical sample split across files. The ordering is deterministic: the same set of input files always produces the same sample indices, regardless of CLI argument order.